自新型冠状病毒肺炎爆发以来,目前还在扩散,一切防控工作也告诉大家尽量不要出门,避免出现在人多场所。但是这也出现一个问题,疫情困住了大家,无法外出让以往人流众多的商场销售额出现较大跌幅。
自新型冠状病毒肺炎爆发以来,目前还在扩散,一切防控工作也告诉大家尽量不要出门,避免出现在人多场所。但是这也出现一个问题,疫情困住了大家,无法外出让以往人流众多的商场销售额出现较大跌幅。
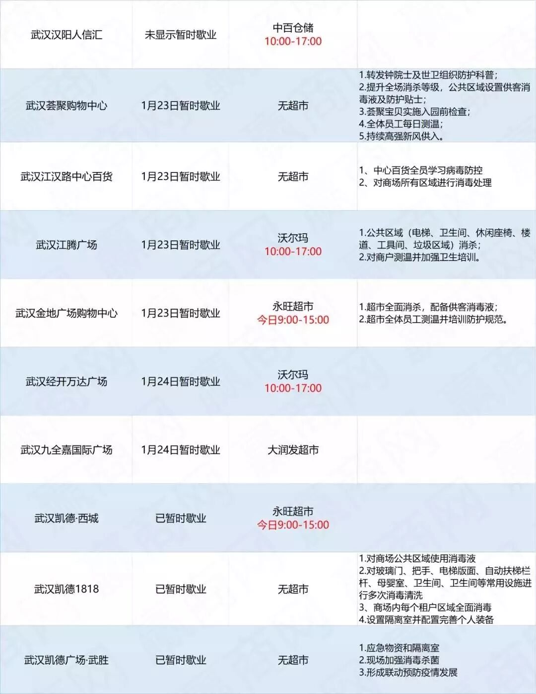
随着疫情的发展,不少城市也下发了“暂停营业”的通知。据官方了解,从武汉多家购物中心、百货等经营商场发现,为了最大程度避免消费者聚集,全市重点商业体积极响应政府号召,采取临时闭店措施。其中51家商业体已经明确关店信息并缩短营业时间,这对处于武汉的快消市场也注定造成相应的损失。

武汉部分商场暂停歇业
中百集团表示,中百超市在春节期间不会打烊,营业时间自上午10点至下午5点,保证居民们能买到生活必需品;便利店会适当延长春节营业时间。
此外,蔬菜水果等基本消费品的经营比例,相比往年春节会有所增加,保证每天的供货量。
目前,大家囤货的基本生活用品油、米、蔬菜等成为主力,对于年夜饭被取消,聚会餐饮、走亲访友急剧减少,使节日热销品营业额大大下降,不仅是酒水饮料受影响,礼盒市场也遭遇压货。
受疫情影响,奶制品、坚果礼盒以及水果礼盒等各种年货礼品在终端市场消化不了。这次疫情让武汉食品市场销售业绩不容乐观。
目前来看,终端的劳动力、资本等生产要素会受到疫情的直接和间接影响而减少,例如劳动力供给或因人员染病、隔离治疗、限制流动等多种因素而减少。
整体供应链节奏或将重新调整,特别是鲜活、冷鲜水产品从业者应提前准备好应对措施和方案,各位从业者可按需订货、谨慎订货,以免造成较大经济损失。
过年这几天的礼盒市场更是出货慢,过了春节高峰期之后持续遭遇滑铁卢,经销商们春节期间也是忧心忡忡。据襄阳代理商了解,常温的奶制品时间保质期还长些,短期保质品已反馈至厂家,而武汉地区的客户礼品受到一些影响。
面对这个特殊时期,终端盈利能力急剧下降,经销商面临困难,厂家或许可以给经销商适当减压。今年春节,纳食建议厂家可以给湖北经销商一些补偿措施,共渡难关。
最后讨论一下:你认为厂家可以为经销商提供什么样的补偿措施呢?欢迎大家文末留言,给出自己的合理建议。